RLCS V4 Ground Launch Sequencer Board

../../../_images/ground-launch-sequencer-board.png

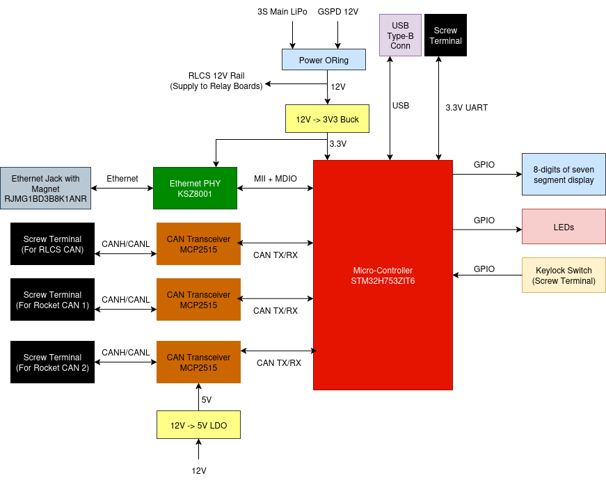
Ground Launch Sequencer board is the main controller board of RLCS Towerside. It act as a bridge between Ethernet interface and various CAN interfaces.

Requirements (GLSBoard)

Ground Launch Sequencer Requirements

Req. ID

Description

Justification/Parent Requirement

MECH. 1

Board shall be no larger than 10 cm x 10 cm

Proper mounting in EGSE respin

MECH. 2

Board shall have M3 mounting hole on each of the corner

For attaching to DIN rail mounting part

ELEC. 1

Board shall have a screw terminal takes 12V LiPo Power, accept 22 to 18 awg ferrules

The 12V LiPo is used as backup power

ELEC. 2

Board shall have a screw terminal takes 12V GSPD Power, accept 22 to 18 awg ferrules

Main power source

ELEC. 3

Board shall have a simple power oring circuit between LiPo and GSPD 12V (TODISCUSS USB Power)

Seamless switching

ELEC. 4

Board shall have a 5-12V to 3.3V buck converter

STM32 and KSZ8001(Ethernet PHY) needs it

ELEC. 5

All IC shall be proper decoupled

General electrical design rule

ELEC. 6

Board shall have DNP Keystone 5000 series testpoint on all on-board digital communication lines

For debug with a logic analyzer later

ELEC. 7

Board shall have a Ethernet connection, provided with a MagJack(Ethernet Jack with built-in magnet/transformer)

Reduce passive circuit on board

ELEC. 8

Board shall have a three CAN connection, each CAN connection shall have a screw terminal with pinout(CANH/CANL/GND), accept 22 awg ferrules, Each CAN connection shall have a DNP 0805 SMD termination resistor

?

ELEC. 9

Board shall have a USB Type-B connection

For dumping data over USB ACM device for CAN debugging

ELEC. 10

Board shall have a 3.3V LVCMOS UART connection, on 22 awg screw terminal

Backup if ethernet doesn’t work

ELEC. 11

Board shall have a 3.3V power output screw terminal(May be shared with UART connection ELEC.10)

To power UART-Ethernet converter if the board’s built-in ethernet Does not work

ELEC. 11

Board shall have a total of 8 digits of seven segment display, shall be bright enough to view in daylight, should be made of 2x4 digit or 4x2 digit

Display valve states

ELEC. 12

Board shall have 0805 LED to display clientside arm state, towerside arm state, communication status, if system in safe state

?

ELEC. 13

Board shall have 0805 LED for each power rail as ON signal

for power diagnostics

ELEC. 14

Board shall have 18-22 awg screw terminal for 12V output(after power oring)

For provide RLCS_12V to relay boards

ELEC. 15

Board shall have 22 awg screw terminal for keylock switch

?

ELEC. 16

Board shall have voltage sense on GSPD 12V in, LiPo 12V in, USB 5V in

?

ELEC. 17

Board shall have current sense on GSPD 12V in, LiPo 12V in, USB 5V in, RLCS 12V out, RLCS 3.3V out

?